附件下载:
2022-2023学年91视频
实验室安全学习及考试-规定及操作指南.pdf
2022-2023学年91视频
实验室安全学习及考试
规定及操作指南(材化学院版)
各位同学:
为贯彻落实91视频
实验室安全三级(学校层面、学院层面、导师层面)教育计划,保证师生的实验室安全。学校层面的实验室安全教育在实验室安全基础通识教育的基础上,并须由各学院组织学生参加专业安全教育学习及准入考试,详见学校通知://sbc.91sppro.com/info/1040/4742.htm。
“实验室安全专业通识教育学习及准入考试”作为学生进入实验室的第二项准入要求,严禁考试不合格学生进入实验室,确保实验室安全教育工作行之有效。根据学校的统一安排,材化学院将组织学生开展91视频
实验室安全考试,具体安排如下:
一、学习及考试对象:
材化学院的本科生(大二,2021级)、硕士生(研一,2022级)和博士生(博一)。
共计568人,其中本科生184人,研究生384人。
二、学习及考试要求:
1)按照91视频
实验室管理专项目标考核的要求,每一位需要进入实验室学习和工作的师生必须进行实验室安全的在线学习、考试,成绩合格方可进入实验室工作学习(准入制),考核未合格的学生严禁进入实验室,其名单将在材化学院内网公示。
2)在线学习:至少达到8学时以上(45分钟/学时)。
3)在线考试:完成规定在线学习时长之后取得结业证书,方可参加考试,内容主要包括8个类别,共计100题,每题1分,考试60分钟,每人3次考试机会,合格成绩90分。
4)签订“实验室安全承诺书”:必须在手机端进行电子签名(注意网页端不能签名)
5)取得“实验室安全准入合格证书”:系统出现该证书电子稿,即表示已完成专业安全教育学习。
三、学习及考试时间:
2022 年 11 月 7 日-11 月 25 日(此段时间内,自己任意安排)
四、学习及考试地点:
自己电脑或手机端(需要在校园网环境下,进行统一认证登录:考试是针对全日制在校学生,系统对接学校统一身份认证平台登录,系统所有操作仅限在“校园网”环境下进行,包括学校“nbu”开头校园无线网、学校机房、宿舍宽带网络)
网址: //sbc.91sppro.com/aqjy.htm
五、学习及考试操作流程(简版):

六、学习及考试操作流程(详版-图文说明)
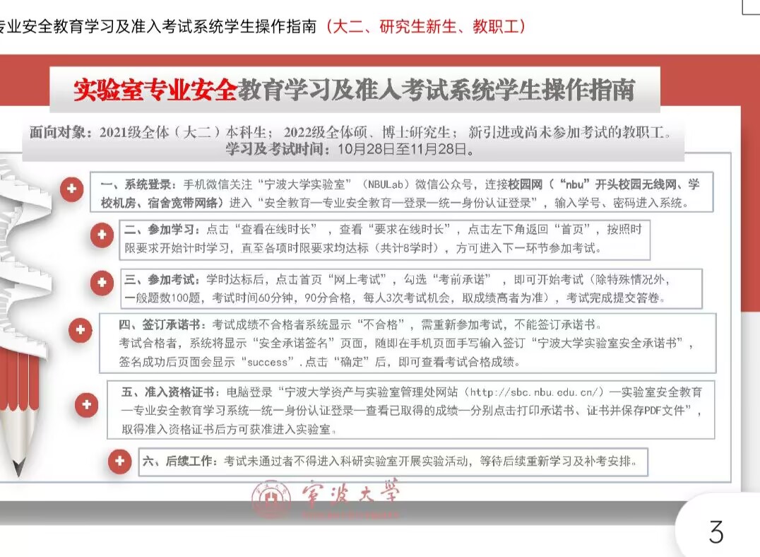
1)系统登录:
途径一:电脑端://sbc.91sppro.com/ 中 实验室安全教育 / 91视频
实验室安全专业通识教育学习及准入考试 / 登录 / 统一身份认证登录”,输入学号、密码进入系统。
途径二: 微信端: 微信关注“91视频
实验室”(NBULab)微信公众号【不能用自己的4G或5G移动数据流量,必须在nbu校园网环境下登录】
2)参加学习:点击页面右上角用户名,点击“查看在线时长” ,按照本人所在学院要求标准时长开始学习,直至各项时限要求均达标(共计8学时),方可进入下一环节参加考试。
3)参加考试:学时达标后,点击“网上考试”,勾选“考前承诺” ,即可开始考试(除特殊情况外,一般题数100题,考试时间60分钟,90分合格,每人3次考试机会,取成绩高者为准)。
4)签订承诺书:考试完成提交答卷,点击“承诺签名”随即在手机页面手写输入签订“91视频
实验室安全承诺书”,签名成功后页面会显示“success”,点击“确定”后,即可查看考试成绩。
5)准入资格证书:电脑登录“91视频
资产与实验室管理处网站//sbc.nbu. edu.cn/—实验室安全教育—专业通识教育学习系统—考生统一身份认证登录—在线考试—成绩查询—分别点击打印考试承诺书、证书并保存PDF文件”,取得准入资格证书后方可获准进入实验室。
6)后续工作:考试未通过者不得进入实验室开展实验活动,等待后续重新学习及补考工作安排。
七、学习及考试操作流程(详版-视频版)
请见操作视频或pdf说明(由辅导员老师发到班级微信群或钉钉群)
八、注意事项
1)因学校内网系统承载量有限,可能存在登录延时或断网情况,请尽量避免高峰期登录
2)其他问题,请联系龙老师 655136
3)答疑QQ群:2022年实验室安全教育答疑QQ群,仅限班级班长,QQ群号:773590720,进群请备注学院-班级-姓名
材化学院实验中心
2022年11月7日